FINRA uses a combination of tools to reduce the risk of harm to investors by member firms and brokers they may hire that have a history of misconduct.
These tools—including assessments of applications member firms file to retain or employ an individual subject to a statutory disqualification, reviews of membership and continuing membership applications, disclosure of brokers’ regulatory backgrounds, supervision requirements, focused examinations, risk monitoring and disciplinary actions—have been effective in identifying and addressing a range of misconduct by individuals and firms.
FINRA has strengthened its programs to address the risks associated with individual brokers and member firms that have a history of misconduct.
As part of this effort, FINRA has:
Additionally, ridding the industry of brokers engaged in fraud or other egregious misconduct remains one of FINRA’s top enforcement priorities—especially brokers with a history of violations.
Rules
FINRA has rules that specifically address brokers and firms with a significant history of misconduct.
Brokers with a Significant History of Misconduct
In March 2021, FINRA announced the adoption of new rules to address brokers with a significant history of misconduct and the broker-dealers that employ them. The new rules:
- allow a Hearing Officer to impose conditions or restrictions on the activities of a Respondent member firm or Respondent associated person, and require the member firm employing a Respondent associated person to adopt heightened supervisory procedures for such an associated person, when a disciplinary matter is appealed to the National Adjudicatory Council (NAC) or called for NAC review;
- require member firms to adopt heightened supervisory procedures for statutorily disqualified associated persons during the period a statutory disqualification eligibility request is under review by FINRA;
- require disclosure through FINRA BrokerCheck® of the status of a member firm as a “taping firm” under FINRA Rule 3170 (Tape Recording of Registered Persons by Certain Firms); and
- require a member firm to submit a written request to FINRA’s Department of Member Supervision, through the Membership Application Group, seeking a materiality consultation and approval of a continuing membership application, if required, when a natural person seeking to become an owner, control person, principal or registered person of the member firm has, in the prior five years, one or more “final criminal matters” or two or more “specified risk events.”
Firms with a Significant History of Misconduct
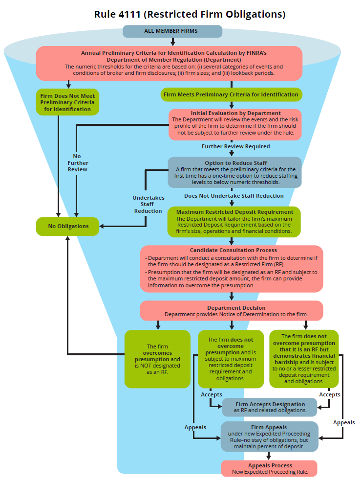
FINRA Rule 4111 augments FINRA’s existing tools to more quickly address firms with a significant history of misconduct, including firms with a high concentration of individuals with a significant history of misconduct. The Securities and Exchange Commission approved the rule in July 2021, and it became effective on January 1, 2022.
Rule 4111 allows FINRA to impose new obligations on broker-dealers with significantly higher levels of risk-related disclosures than other similarly sized peers, based on numeric, threshold-based criteria. It establishes a multi-step, annual process through which FINRA will determine whether a member firm raises investor protection concerns substantial enough to require that it be designated (or re-designated) as a “Restricted Firm” and subject to additional obligations.

Click to enlarge.
The obligations that FINRA can impose on a Restricted Firm include a requirement to deposit cash or qualified securities in a segregated, restricted account, and other conditions and restrictions that are necessary or appropriate for the protection of investors and in the public interest.